剧情介绍
封面新闻记者 戴竺芯 杨博 实习记者 刘可欣 杨澜
成都“宠物盲盒”事件近日持续引发关注。
5月3日,成都一动物救助组织接到消息,在成都市金牛区府河路苑中通快递点将运送一批活体幼猫幼狗。当日晚,一批动物保护人士在此处救下一批共计约160余只装在快递箱中的动物活体。这批动物活体被当作“宠物盲盒”出售。
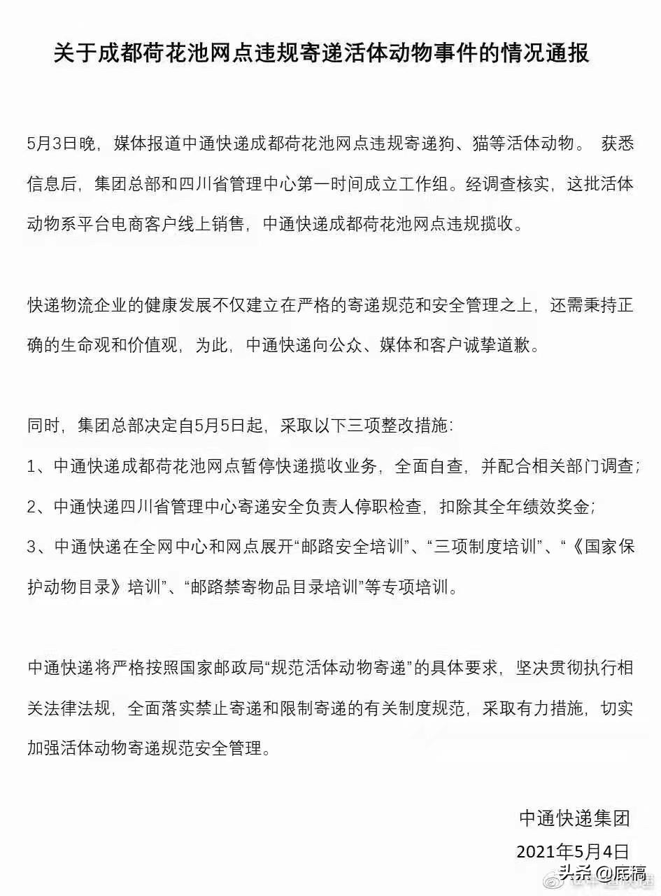
目前,涉事企业中通快递已公开发声,称运输点违规揽收活体动物。邮政、农业等相关监管部门正介入此事调查中。而被救下的动物也被安置在成都市新都区石板滩宠物城,等待下一步处理。
这些动物目前情况如何?它们从哪里来?涉事商户将面临怎样的处罚? 5月5日,封面新闻记者实地探访了新都区石板滩宠物城。
现场探访:
被救助动物目前存活154只 正等待检疫结果
“太造孽了,这么小的动物,他们怎么忍心折磨它们。”5月5日下午,成都市新都区石板滩宠物城内,聚集了不少动物保护志愿者及相关工作人员。
自5月3日事发始,荷花池中通快递网点“宠物盲盒”事件引发社会关注。目前,该批动物已被暂时收留在新都区石板滩宠物城。
记者在现场看到,被救下来的小动物被一一分隔在单独的笼中,各自放置了水源和狗粮。爱之家动物救助中心工作人员和志愿者一共有20人左右,并陆续有爱心人士前往此地。
他们之中,有的正对环境进行消毒,有的正检查协调物资,有的正协助医生逐一检查动物相关情况。一名爱心人士介绍,在社会各界的救助下,目前大部分物资已经够用。
据介绍,现场目前存活的动物大约有154只。年龄大部分为两月,最小的仅有一个多月。截止目前的检疫情况,有1只幼犬患有犬瘟,2只疑似患有犬瘟,8只幼犬患有细小病毒,5只幼猫患有猫瘟。
爱之家动物救助中心负责人陈运莲告诉记者,该批动物的检测报告将于明日出炉。接下来,将根据检测报告对这批动物进行安置。
“需要送医院的直接送到医院治疗,身体健康的可以直接带回救助中心。”爱之家动物救助中心已与寄送该批动物的商家刘先生达成了协议,这一批幼猫幼狗都转交给中心。
当事人讲述:
“宠物盲盒”事件露出始末
现场,一名自称最早发现这批“宠物盲盒”的志愿者罗女士(化名)向记者还原了事发经过,她全程参与此次救助活动。
罗女士称,在今年4月初,“爱之家”动物救助站接到爱心人士电话,称成都市金牛区府河路苑小区附近路边,常常发现死去的幼猫幼狗,小区居民多次投诉无果。随后,罗女士与其他几名志愿者前往打探,发现了一中通快递运输点疑似存在违规运输宠物活体现象。
“每天晚上八九点,他们都会运一车,用小拖车拉来,转移到厢式货车上。”罗女士称,她看到工作人员将快递面单贴上,却没有仔细核对装入的宠物活体,而是随机打包装袋。
几天后,罗女士发现了其中的秘密。在一些被退回的快递中,快递单上印着“柯基”“吉娃娃”等宠物犬的名称,但实际快递中却是一些土狗土猫。这些动物被退回后,或奄奄一息,或已经死去,被蒙着塑料布、随意地扔弃在路边和垃圾桶里。
罗女士联系了快递面单上的买家,对方称,自己在网络平台上购买的是xx品种的“宠物盲盒”,而收到的动物并不一致,于是退货。
罗女士称,此后,她通过暗访得知,这些土猫土狗都是由专门的人提供繁殖的货源。“快递人员说他们每天都要运输百来只狗。”而在她暗访前“他们就开始做了,具体做了多久不太清楚。其他地方也有人做,有些人寄的不是那么纯的宠物狗,这一家清一色的全是土狗。”
“太震惊了。”罗女士认为,中通快递是专门行业公司,理应知道哪些货物不可运送。“他们黑灯瞎火地运输,也是知道这是不被允许的。”她称,接下来,她将走法律途径追究中通快递公司的责任。
主管部门:
涉事商户或将面临行政处罚
现场,成都市农业农村局动检部门一名工作人员告诉记者,目前,有关部门正依法依规处理此事。他介绍,根据《中华人民共和国动物防疫法》规定,如未取得检疫证,不能经营运输活体动物。
“经营运输应检疫但未检疫的动物,如果属实,将对涉事商户进行行政处罚。此外,多只动物装在密闭的箱子里,同样涉及到防疫的问题,我们会进一步核实其是否有检疫证。”
他也透露了其工作的难处。“网上的宠物售卖让我们很头痛,它不像实体店可以追查。网络上甚至有很多虚假证明,向顾客承诺都是真的,但无法进行核实。”
截至5号中午,记者仍然发现有网络平台仍在以低价售卖“宠物活体”。名为“真会选宠物店”的客服称:“由江苏发货,走中通快递。下单全款138元,包含疫苗、运费、运输箱。”
另一家名为“众宠乐园”的客服称:“会根据买家地址选择合适的快递发出,是活体运输。”对于为什么还在出售活体动物时,该网络平台客服回答:“平台是禁止销售宠物盲盒的。这次遇到这样的麻烦确实很抱歉。”
市场乱象:
宠物繁育售卖市场并不规范
5月5日下午,该批动物活体的商家刘先生正在新都石板滩宠物交易市场内,合计运送动物的成本。他在笔记本上记录,大笼子、中笼子、小笼子,各自分别计价,合计约1600余元。这是被救助下来的动物们转运所需物料的成本核算记录。
“他们找到了我的问题,我可以说我没得问题,我只属于倒卖。”刘先生称,其所收购售卖的犬猫并不是流浪动物,均是其花钱购买而来,具体何处,则无可奉告。他称自己并不清楚动物是用“盲盒快递”的方法来运送售卖。这一说法被志愿者否认。“他如果不知道那是谁在发货的呢?”
刘先生说,现在,他只能“认栽”了。“我现在也是站在爱心的立场,等于把我的‘私人财产’转交给他们(动保人士)。”
被出售的犬猫从何而来?一名从事宠物行业多年的人士告诉记者,按照相关要求,养殖繁育宠物活体营业,必须取得相关资质,也确实存在一些不正规的犬舍。
销售者“收狗”的渠道则有两种,一种是与有正规资质的犬舍、猫舍签订合作协议,犬猫由其供货;另一种则是“散户”,“哪儿有狗就从哪儿收。”他认为,目前成都的宠物繁育售卖市场其实并不那么规范。“按照规章制度走的的确还是少。”
一家宠物线上问诊平台的负责人则透露,根据他们的了解,“宠物盲盒”中动物来源包括流浪猫狗、家庭繁育宠物,甚至有偷盗他人猫狗的现象存在。在宠物繁育方面,目前并没有统一的规定,也尚未有明确的机制,这也是该市场难以监管的原因之一。
律师说法:
“宠物盲盒”挑战人性、法律双重底线
四川矩衡律师事务所律师郭小明认为,宠物盲盒,挑战的是人性和法律的双重底线。
“首先,商家打着“盲盒”的幌子,仍然免不了消费欺诈和违约的责任。”郭小明说,虽说以“盲盒”为噱头,打开后里面是不是你想要的存在一定的概率,表面上能规避宣传不实的风险。但实际上商家通过各种方式所做的宣传,都在释放一种“物美价廉”“捡到宝”的信号,暂且不论宠物的品种,收到的宠物很多都有疾病甚至很快死亡,欺诈是一方面,不能给消费者提供健康的宠物,本身就是违约。商家要承担违约责任,退货、赔偿损失,消费者还可以涉嫌欺诈为由,要求三倍赔偿。
其次,用活体动物做“盲盒”,还可能违反《动物防疫法》的规定。按照相关管理规定,商家应当承担动物防疫相关责任,做好免疫、消毒、检测、隔离、净化、消灭、无害化处理等动物防疫工作,否则,行政主管部门可要求责令限期改正,最高处5000元罚款。
动物的运载工具、垫料、包装物、容器等不符合动物防疫要求,最高可处50000元罚款。如果造成环境污染或者生态破坏,也要依法追究法律责任。如果开办动物饲养场未取得动物防疫条件合格证,或者未备案从事动物运输,最高可处10万元罚款。
而如果因为用活体动物做盲盒造成人畜共患传染病传播、流行,依法从重给予处分、处罚。严重的还可以进行治安处罚甚至追究刑事责任。
对于宠物盲盒,电商平台应当尽到监管义务,及时进行处理,相关部门也应当介入调查处理。“平台在监管上可能有一定的责任,比如信息审核不到位,另外,如果在收到用户投诉举报没有及时采取下架等处理措施,可能也需承担相应责任。”
【版权声明】本文著作权归【封面新闻】所有,今日头条已获得信息网络传播权独家授权,任何第三方未经授权,不得转载。