剧情介绍
观点八:从生产生活样式的角度,文明内在复合性结构及先进性决定了文明的能力边界和能力水平
丝路促使华夏文明成为复合型文明
我们以生产生活方式角度,看华夏文明,往往认为是一种农耕定居文明。
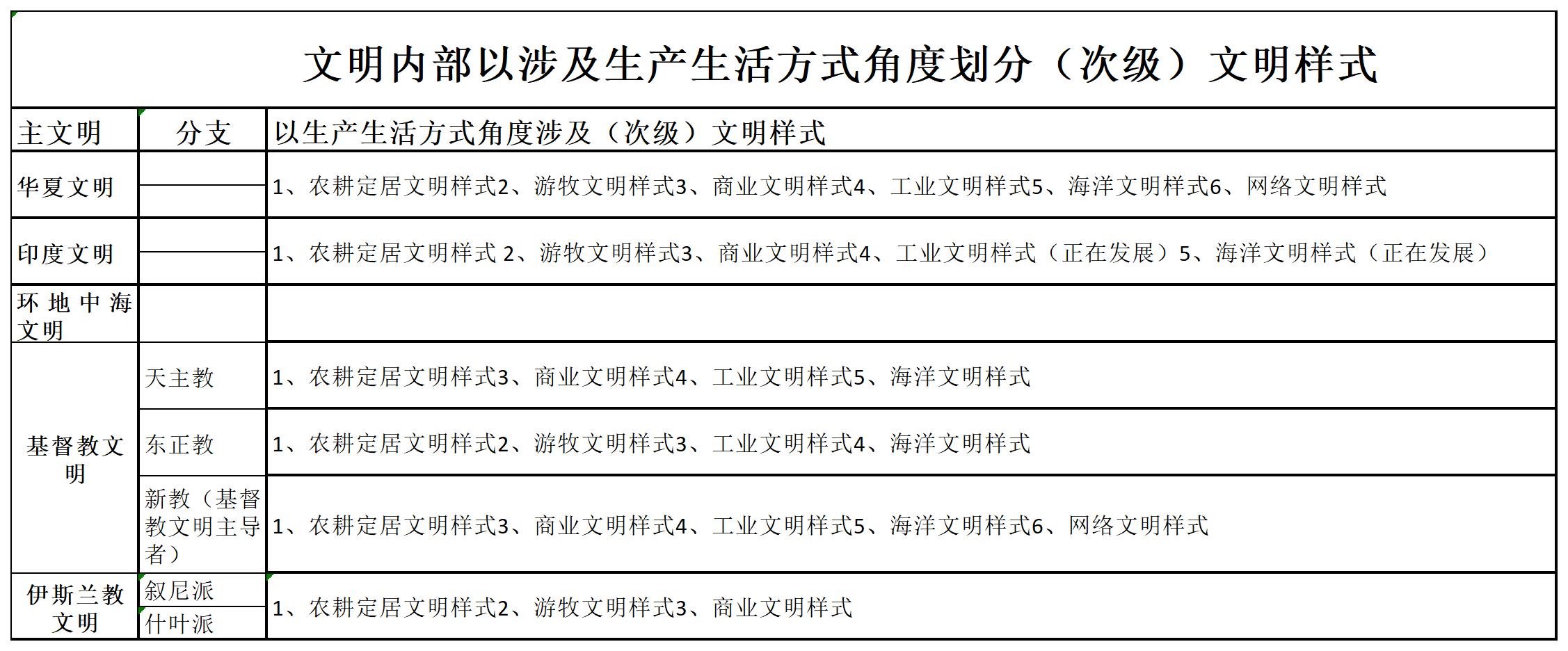
但我们看丝绸之路是对华夏文明的改造,华夏文明随着历史发展不再简单是一个农耕定居型文明,而是向一种先进复合型文明转化。华夏文明至今已经演化成一个集合‘农耕定居文明样式’、‘商业文明样式’‘工业文明样式’、‘游牧文明样式’、‘海洋文明样式’五种主要生产生活为视角文明样式的复合体。并开始演化出网络文明样式这一新的文明内部结构。华夏文明尤其特殊的是,暂时除了海洋文明样式,其他的各个部分,我们与其他文明比较都处于领先状态,而海洋文明样式,新中国这几十年也在快速地在补足短板,向海洋活动第一梯队迈进。
农耕定居文明样式
首先,华夏文明从文明诞生之前华族农耕定居历史就开始一个先进的农耕定居文明。以此我们演化出‘自强向善’的文明核心内容。华夏农耕定居文明是人类最强大的农耕文明样式之一。这是从数千年来持续领先的人口数量及长期富裕的生活证明。
商业文明样式/工业文明样式
自汉武帝打开丝路,让中国自此走向世界,在更大的范围与各种类型的族群交往。站在更大地域,更多族群之中展开了和合共存的新时代。持续两千年并在可见将来继续持续的历史中,向世界提供中国人的贡献,持续提供超量的高端制成品。这已经不简单是农耕文明可以描述的。近两千年来,中国在绝大部分时间保持了人类先进制造业的地位。靠中国人的勤劳智慧,不断生产出使人类实现更好生活的产品,这在2000多年的大部分时间保持最强工业生产能力。同时,中国还通过成功打通陆上丝路和海上丝路,将这些劳动产品,行销全球,在进入21世纪后,中国迅速回到了这一位置。这种漫长历史中的一贯表现,使得在‘工商业’相关生产生活样式中,中国处于长期最优秀的状态中。而且由于华夏文明基于自身文明自强向善的特点,我们不同于环地中海商业文明样式(仗剑经商,又叫势强为盗、势弱为商的商业文明类型),是以不断发展自身生产力来胜己自强,研发出一项又一项爆款高新产品,满足人类日益提高的生产生活需求。以向善寻求公平贸易,合作共赢,武力不是为了抢夺和欺凌,而更多是维护整个丝路的稳定,以保证丝路沿路各族群的共同的利益。因此华夏文明的‘商业文明样式和工业文明样式’有着华夏文明‘自强向善’鲜明的烙印。
游牧文明样式
随着陆上丝路的开通,庞大的丝路利益将北方、西域等地的游牧族群牵扯进来, 陆上丝路的持久存在,使得华夏定居族群的活动不断进入游牧民族的活动区域,可以明确地说,丝路利益不仅仅是华夏定居族群的,也是沿路各族群的。华夏定居族群与周边游牧族群的接触随着丝路利益的扩大,而不断加深。通过汲取华夏文明的大量先进领域,东亚诞生出一系列游牧族群历史上极其强大的族群。围绕着丝路庞大的利益,这些强大的游牧族群与华夏定居的族群,在汉武帝以后开始了长期的交流、博弈。他们时而和平共处、共享利益,时而刀兵相向,争夺丝路利益的主导权。因为华夏文明的包容性、先进性。因为丝路利益是定居族群为主体生产出,所以华夏文明对几乎所有的周边游牧族群产生了不同程度的向心力。历史上,不知多少族群,在这种自觉自主地向心演变下,不断融进华夏文明之中,成为我们这个文明的一份子。而他们曾经的活动地域也随着这个融合过程自然融进华夏的疆域。今天新疆、西藏、内蒙古、东北等地区的大部分莫不是如此。
丝绸之路贯穿了定居区和游牧区。丝路不仅仅是华夏定居族群(汉族)的丝路,也是所有相关游牧民族及其他民族的丝路。华夏历史实践已经反复给出教训,当某个族群仅仅站在自身利益考量时,无视其他相关族群已经成为这个巨大利益塑造出的,自愿集合在华夏文明下更多族群一分子的合理利益诉求时。历史就会对不契合现实的权力分化进行‘纠偏’。因此,经过历史上定居文明和游牧文明族群反复的博弈,无论是定居民族还是游牧民族,都逐步认识到,和合共存、共享丝路利益和文明伟大的荣光才是历史唯一的正道。
当游牧历史中,产生出的最强大的族群——蒙古族也融入中华民族。华夏文明就不仅仅是个农耕文明样式,而涵盖游牧文明样式。
这个融合,在面对近代史欧洲基督教文明对中国的殖民侵略中,整个华夏领土上的所有的民族的命运都被捆绑在一起应对殖民者的挑战。海洋时代,华夏所有民族命运和利益形成了高度一致,是中华民族得以最终诞生的根本原因。
海洋文明样式
随着海上丝路的发展,华夏文明即从自身文明核心理念出发,衍生出自己特色的海洋文明样式,这个样式在郑和下西洋的实践中表现得非常鲜明。从唐晚期打通海丝开始,发展到宋明,中国发展出当时全球最强大的海上力量,以及最繁忙的海上贸易航路。到明永乐年间,更诞生出那个时代,甚至之后2、3个世纪内都没有再现的,最强大的远洋舰队。控制了西太平到地中海海上航路。
从唐朝晚期开始,中国海上贸易活动极其发达,并持续至今。这种持续性,大规模,并在相当长时间里形成全球巅峰状态的海洋活动,逐渐内部分化出了海洋文明样式。中国的海洋文明同样也是华夏文明内生逻辑的产物,华夏文明早早成为全球海洋活动的重要成员,但是跟中国独特的‘工、商业文明样式’一样,我们的海洋活动,没有演化出欧洲的殖民主义、种族主义。得益于工、商文明的成功,中国人,不需要抢劫掠夺奴役,没有也不需要变成奴隶贩子、殖民者、鸦片贩子,仅靠自身的聪明、勤劳就实现了自身的巨大利益。
但是遗憾的是,华夏文明的海洋文明样式,由于一开始的先进性,就造成华夏文明海洋文明样式的一骑绝尘。郑和舰队在海洋上毫无竞争者。随着海洋贸易的利益大头给海商资本拿走,使得主导海洋活动的明政府对继续参与海上活动缺乏动力和财力。这种情况下海洋力量的发展维护,成为巨大的负担。与海洋资本的内斗使得明朝政府退出海洋活动。随后欧洲展开了大航海时代,中国针对海洋方向的活动,仅使用工、商策略,就将之后西方世界殖民地获取的巨大利益大量拿到自己手中。
随着明朝灭亡,以游牧文明样式出生的清朝统治阶层,对偌大的国家进行了解和治理都要花诸多时间学习了解,更何况对当时前沿实践领域的海洋活动更是陌生。因此就继承了明朝以工商业策略应对海洋战略。 这个策略不用付出庞大海上力量以及长期经营航路的巨大成本支出,就实现了巨大的丝路商贸利益。虽然策略非常成功,但是这显示出华夏文明对自身的过度自信,以及对海洋博弈经验的陌生。
南方发达地区大都靠海,放弃大量海路控制,就将华夏最大利益所在的南方沿海地区暴露在海洋入侵者面前。这等同于陆路放弃了北部燕山和河西走廊。今天回过头看,这是有历史缘由的重大的战略失误。是华夏文明海洋文明样式过早发育而缺乏博弈对象,导致资本内在规律引发出的内讧,而让华夏文明形成的发展短板。由于很长时间,欧洲各国没有能力对华形成海洋方向的战略威胁和战略竞争。即便欧洲殖民者早期来到华夏,其远隔万里,规模不足等表现,使得华夏各族对海洋文明的认识和演化缺乏足够的历史参与过程,这个我们需要继续补课。(这个短板从鸦片战争后至今的历史带给中国巨大的历史记忆,以及相当程度的战略认识:华夏文明包容海洋文明样式,持续在海洋活动中获取极大利益。但是由于华夏文明内在的文明样式丰富,对一个领域的挑战,我们往往能产生多种方式的应对方式。比如,陆上丝路遭到游牧区族群的不断介入,我们就发展出海洋样式来应对。而面对海洋活动资本产生的内部争斗,我们在明清,仅仅用工商业策略就成功应对。因此,中国不堪回首的近代史,最大的历史教训,就是我们文明涉及的最大利益方向的生产生活样式,你必须要参与,你还得成为其中最强,才能根本性地将命运控制在自己手中。你在海洋活动中就必须成为最成功的海洋力量。而不能指望靠其他领域的策略优势来取巧。华夏文明的自强特质,让我们能成为所有生产生活领域的最强者。华夏近代史的最大教训,就是我们在特定领域因为各种原因放弃了实现自强的努力的结果。这个历史的放弃,就需要我们现在以海洋活动本身成为最优者来弥补。这就是新中国改革开放后正在补全的东西。未来中国还会在以重大对外利益牵扯进更多领域中,演化出新的文明方面,比如网络、太空。基于自强向善的文明要求,我们都必须争取在这些新实践领域中自强强盛的状态,否则相关历史未必不会重演)
今天,作为最大工业品生产国、出口国,作为全球绝大部分国家地区最大的货物贸易交易对象,全球大洋上都是装满进出中国商品的巨轮,中国已经成为全球第二大海洋军事力量。现今的中国不仅仅跟历史一样,仅仅利用强大的工商业手段就能实现国家巨大利益,我们正在用深度介入海洋活动本身,来维护海洋利益的安全稳定。我们巩固海防,守护航路,维护我们在海洋中的合理利益。台湾必须回归。南海必须和平。贸易航路必须通畅。这是华夏文明当下海洋活动的核心利益。
从一个文明内部生产生活样式为视角,华夏文明从单一农耕定居文明向复合性文明演化的漫长历史可以判定:现存主要文明基本都经过历史风云,演化出其内部各自特殊的文明复合。每个文明内部的组成结构和每个部分的水平能力,决定了这个文明在特定生产生活活动中的能力边界和水平。
从知识来源于实践的观点,可以推论,每个生产生活样式的发达程度,意味着其对应的知识体系的发达程度。一个文明的发达程度,是对现有时代前沿的生产生活的文明样式的实现高度决定的。而一个文明的总体高度,文明的持久性,就在于这个复合结构的完整度和发达程度。完整度意味着文明的实力和自我变革能力,只有跟上每个时代的主流生产生活方式,内部才能演化出对应的文明(次级)样式。一个文明复合结构里缺少某种次级样式,就会在这个领域的生产生活中呈现落后状态。