6080影院
  • 首页
  • 电影
    • 动作片
    • 爱情片
    • 科幻片
    • 恐怖片
    • 战争片
    • 喜剧片
    • 纪录片
    • 剧情片
  • 电视剧
    • 国产剧
    • 香港剧
    • 欧美剧
    • 韩剧
    • 台湾剧
    • 日剧
    • 泰剧
  • 综艺
  • 动漫
  • 留言
播放记录
综艺大热门[2021]

综艺大热门[2021] 豆瓣评分:7.5

全集
  • 分类:综艺
  • 导演:内详
  • 地区:大陆
  • 年份:2013
  • 语言:汉语普通
  • 更新:2022-10-27 11:15
报错 收藏
  • 综艺大热门[2021]是由吴宗宪,欧弟,陈汉典,阿达,黄路梓茵,三上悠亚主演的一部综艺。根据芒果公司2020年业绩报告所示,去年芒果公司盈利20亿。比去年同期增长了5亿。 20年。面对疫.. 更多

综艺大热门[2021]剧情介绍

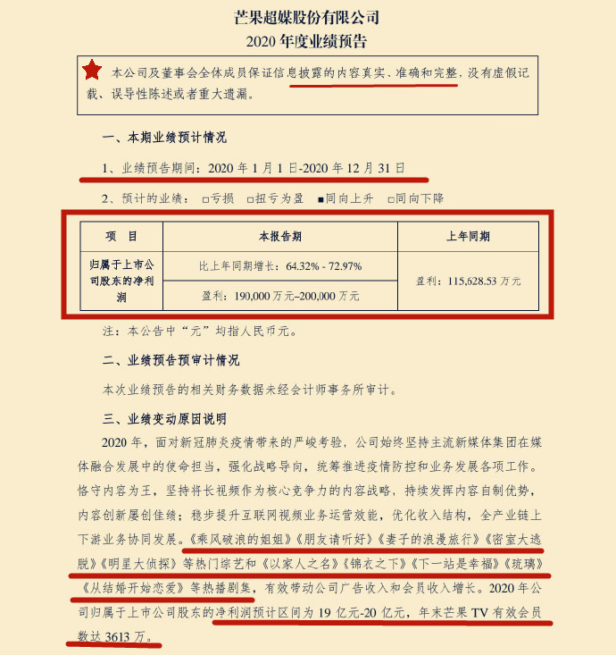
根据芒果公司2020年业绩报告所示,去年芒果公司盈利20亿。比去年同期增长了5亿。

20年。面对疫情的严峻考验,芒果tv不仅没有亏损,反而盈利20亿,真的是可喜可贺。哪些影视作品、综艺节目,为芒果tv带来丰厚的利润呢?让我们一起看一下。

20年芒果盈利20亿,哪些影视剧、综艺节目,为芒果带来利润呢"

2020年,芒果公司业绩报告重点提出几个影视剧和综艺节目,带动公司广告收入和业绩。报告中提及的几个综艺节目分别是《乘风破浪的姐姐》、《朋友请听好》、《妻子的浪漫旅行》、《密室大逃脱》、《明星大侦探》。

报告中提及的影视剧分别是:《以家人之名》、《锦衣之下》、《下一站是幸福》、《琉璃》、《从结婚开始恋爱》。

报告中提到的综艺节目、影视剧大多数都是去年热播的爆款剧。这些影视作品的主演、嘉宾是哪些艺人呢?

综艺节目《乘风破浪的姐姐》的嘉宾有:王霏霏、伊能静、宁静、万茜、孟佳、李斯丹妮、张雨绮、郁可唯、黄龄、黄圣依、张含韵、王智、白冰、李斯丹妮等。

20年芒果盈利20亿,哪些影视剧、综艺节目,为芒果带来利润呢"

综艺节目《朋友请听好》常驻嘉宾有:何炅、谢娜、易烊千玺。

综艺节目《妻子的浪漫旅行》常驻嘉宾有:谢娜、郎朗、吉娜·爱丽丝、袁弘、张歆艺,胡可、沙溢、蔡少芬、张晋。

综艺节目《密室大逃脱》常驻嘉宾有:杨幂、邓伦、黄明昊、大张伟、郭麒麟。

综艺节目《明星大侦探》常驻嘉宾有:何炅、撒贝宁、白敬亭、刘昊然、张若昀、杨蓉。

20年芒果盈利20亿,哪些影视剧、综艺节目,为芒果带来利润呢"

电视剧《以家人之名》的主演为:谭松韵、宋威龙、张新成、涂松岩、孙铱、何瑞贤、安戈等。

电视剧《锦衣之下》的主演为:任嘉伦、谭松韵、韩栋、叶青、姚奕辰等。

电视剧《下一站是幸福》的主演为:宋茜、宋威龙、王耀庆、虞书欣、张雨剑等。

电视剧《琉璃》的主演为:成毅、袁冰妍、刘学义、张予曦、白澍等。

电视剧《从结婚开始恋爱》主演为:周雨彤、龚俊、金泽、吴曼思、王璟彦。

20年芒果盈利20亿,哪些影视剧、综艺节目,为芒果带来利润呢"

这些热门影视剧、综艺节目为芒果tv带来盈利。一部好的作品,不仅观众喜欢,资本也在追求。只有用心去做节目,才能够得到大众的认可,同时也能够收获利益。

亲爱的朋友们,这些热门综艺、电视剧,大家看过哪些呢?欢迎给小编留言。

  • 播放列表
  • 酷播
排序
  • 20210101期
  • 20210105期
  • 20210106期
  • 20210107期
  • 20210108期
  • 20210112期
  • 20210113期
  • 20210114期
  • 20210115期
  • 剧情介绍

    根据芒果公司2020年业绩报告所示,去年芒果公司盈利20亿。比去年同期增长了5亿。

    20年。面对疫情的严峻考验,芒果tv不仅没有亏损,反而盈利20亿,真的是可喜可贺。哪些影视作品、综艺节目,为芒果tv带来丰厚的利润呢?让我们一起看一下。

    20年芒果盈利20亿,哪些影视剧、综艺节目,为芒果带来利润呢"

    2020年,芒果公司业绩报告重点提出几个影视剧和综艺节目,带动公司广告收入和业绩。报告中提及的几个综艺节目分别是《乘风破浪的姐姐》、《朋友请听好》、《妻子的浪漫旅行》、《密室大逃脱》、《明星大侦探》。

    报告中提及的影视剧分别是:《以家人之名》、《锦衣之下》、《下一站是幸福》、《琉璃》、《从结婚开始恋爱》。

    报告中提到的综艺节目、影视剧大多数都是去年热播的爆款剧。这些影视作品的主演、嘉宾是哪些艺人呢?

    综艺节目《乘风破浪的姐姐》的嘉宾有:王霏霏、伊能静、宁静、万茜、孟佳、李斯丹妮、张雨绮、郁可唯、黄龄、黄圣依、张含韵、王智、白冰、李斯丹妮等。

    20年芒果盈利20亿,哪些影视剧、综艺节目,为芒果带来利润呢"

    综艺节目《朋友请听好》常驻嘉宾有:何炅、谢娜、易烊千玺。

    综艺节目《妻子的浪漫旅行》常驻嘉宾有:谢娜、郎朗、吉娜·爱丽丝、袁弘、张歆艺,胡可、沙溢、蔡少芬、张晋。

    综艺节目《密室大逃脱》常驻嘉宾有:杨幂、邓伦、黄明昊、大张伟、郭麒麟。

    综艺节目《明星大侦探》常驻嘉宾有:何炅、撒贝宁、白敬亭、刘昊然、张若昀、杨蓉。

    20年芒果盈利20亿,哪些影视剧、综艺节目,为芒果带来利润呢"

    电视剧《以家人之名》的主演为:谭松韵、宋威龙、张新成、涂松岩、孙铱、何瑞贤、安戈等。

    电视剧《锦衣之下》的主演为:任嘉伦、谭松韵、韩栋、叶青、姚奕辰等。

    电视剧《下一站是幸福》的主演为:宋茜、宋威龙、王耀庆、虞书欣、张雨剑等。

    电视剧《琉璃》的主演为:成毅、袁冰妍、刘学义、张予曦、白澍等。

    电视剧《从结婚开始恋爱》主演为:周雨彤、龚俊、金泽、吴曼思、王璟彦。

    20年芒果盈利20亿,哪些影视剧、综艺节目,为芒果带来利润呢"

    这些热门影视剧、综艺节目为芒果tv带来盈利。一部好的作品,不仅观众喜欢,资本也在追求。只有用心去做节目,才能够得到大众的认可,同时也能够收获利益。

    亲爱的朋友们,这些热门综艺、电视剧,大家看过哪些呢?欢迎给小编留言。

    猜你喜欢
    欢乐集结号 7.2分 2009
    欢乐集结号
    董凯,文杰,璐璐,王旭,王群
    披荆斩棘第四季 0分 2024
    披荆斩棘第四季
    李克勤,李佳琦,付辛博,徐海乔,严屹宽,阿如那,向佐,凤小岳,黑泽良平,梁龙,秦昊,刘畊宏,袁成杰,焦迈奇,宁恒宇,胡夏,尤长靖,韦礼安,林依轮,王铮亮,符龙飞
    电影大事件2013 5.9分 2021
    电影大事件2013
    秦晓伟
    效廉出发吧 0分 2023
    效廉出发吧
    内详
    也许你要恋爱了 0分 2023
    也许你要恋爱了
    张纯烨,萧敬腾,王晨艺,朱正廷,连淮伟,大张伟,佟大为,蒲熠星,蔡国庆,王耀庆,韩卓
    超燃美食记第三季 0分 2023
    超燃美食记第三季
    萧敬腾,孟佳,杨九郎,敖子逸
    开播!情景喜剧第二季 6.5分 2023
    开播!情景喜剧第二季
    内详
    你好生活第四季 0分 2023
    你好生活第四季
    尼格买提·热合曼
    影片评论
    评论加载中...
    热播排行
    1数码宝贝第一季(普通话) 更新至第27集
    2美国人 HD中字
    3王者小卤蛋 更新至469集
    4白日焰火 HD国语
    5唐朝诡事录之长安 更新至第26集
    6奇妙萌可第二季 已完结
    7山河枕 已完结
    8海洋奇缘2 HD
    9天地剑心 已完结
    10极速车魂第二季 已完结
    11率性而活 HD中字
    12白鹿原 已完结
    13武功山别恋 HD国语版
    14暗河传剧版 已完结
    15长安幻街 全40集

    Copyright © 2024-2025 All Rights Reserved

    • 首页
    • 会员
    • 留言
    • 顶部
    美国人   白日焰火   欢乐集结号   唐朝诡事录之长安   熊出没之怪兽计划..   七十二家房客4   宝宝巴士启蒙音乐..   数码宝贝第一季(..   记忆   朱丽安娜与比尔 ..   熟女强人粤语   迪迦奥特曼(普通..  
    加载中...